beat365中文官方网站
书记信箱
院长信箱
一网通办
图书馆
校园邮箱
i 现代下载
EN
旧主页
首页
学院概况
学院简介
学院章程
学院领导
学院校训
学院VIS
质量报告
学院风光
学院风采
学院荣誉
联系我们
领导信箱
院系设置
教育艺术学院
理工学院
农林科技学院
城市建设学院
旅游航空学院
财经商贸学院
卫生健康学院
继续教育学院
智能装备学院
管理机构
内设机构
教辅部门
群团组织
马克思主义学院
新闻中心
新闻聚焦
通知公告
工作动态
信息公开
招生就业
人才队伍
合作交流
一网通办
EN
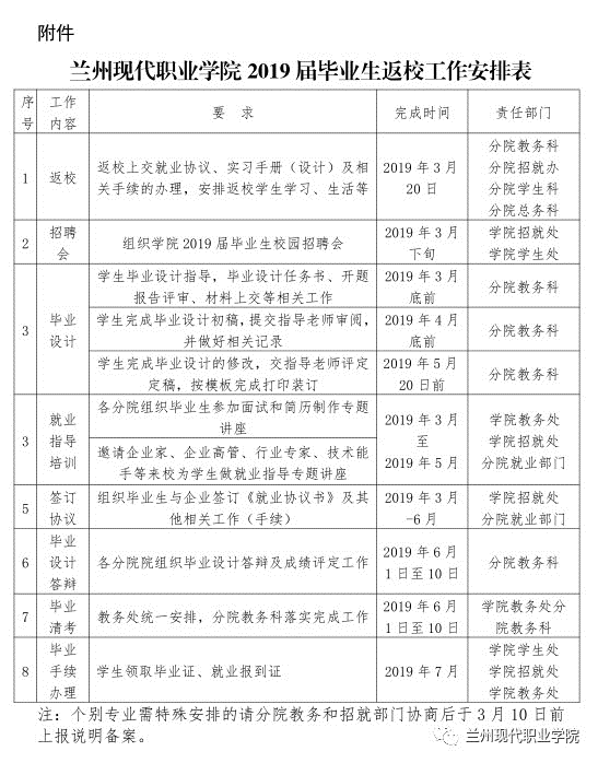
学院2019 届毕业生返校后工作安排通知
发布时间:2019-03-18
作者:本站编辑
来源:本站原创
浏览:
60498
beat365中文官方网站 2019 届毕业生返校工作安排表
X